IN 1398 – IMCA marine renewable energy walk to work (W2W) decision support tool
- Information Note
- Published on 20 February 2018
- 2 minute read
Jump to:
1. Introduction
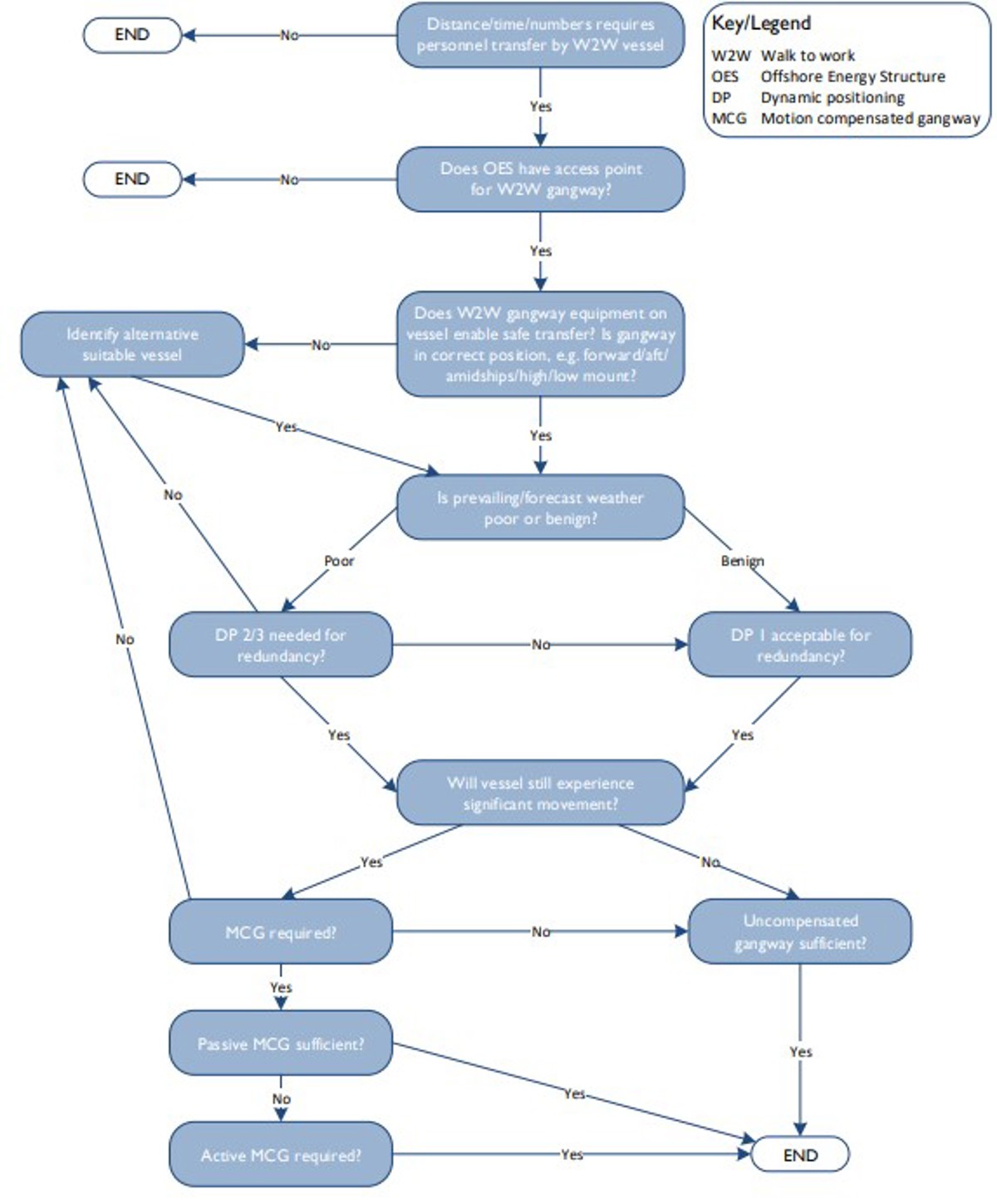
The IMCA Marine Renewable Energy Walk to Work (W2W) Decision Support Tool is intended as a guide for supporting those companies who have determined a need for a W2W solution to help identify key considerations when developing their W2W configuration.
Download the previously published PDF below which includes imagery and higher resolution tables.
2. Decision tool

3. Optimum W2W Vessel Capability Matrix
When considering operations, it is essential that the emergency response plan including required response times are taken into account.
All vessels considered in these matrices are mono-hull, longer than 24m and greater than 300GRT.
‘Restricted’ refers to the relative ease of access to the point of embarkation.
Poor prevailing conditions = Average Wave Height >1.5 m/Sea State >3/Wind speed >10kts/Visibility <Moderate/ Environmental Vector >2kts
Poor prevailing conditions = Average Wave Height >1.5 m/Sea State >3/Wind speed >10kts/Visibility <Moderate/ Environmental Vector >2kts
Benign prevailing conditions = Average Wave Height <1.5 m/Sea State <3/Wind speed <10kts/Visibility >Moderate/ Environmental Vector <2kts
Benign prevailing conditions = Average Wave Height <1.5 m/Sea State <3/Wind speed <10kts/Visibility >Moderate/ Environmental Vector <2kts
4. Relevant Guidance
- Guidance on the transfer of personnel to and from offshore vessels and structures (IMCA M202).
- ABS Guide for Certification of Offshore Access Gangways.
- DNV GL Walk to Work (W2W) Guidance.
- DNVGL-ST-0358 Offshore gangways standard.